The real estate market in 2026 is hyper-competitive. Buyers are digitally aware, research-driven, and often compare multiple projects before making a decision. In this environment, managing leads manually through spreadsheets or WhatsApp messages is no longer sustainable.
This is where Real Estate CRM Software becomes a game changer.
From capturing inquiries to automating follow-ups and closing deals faster, CRM systems are redefining how developers and every real estate agency in Bangalore operate.
Let’s explore how CRM technology is transforming lead management, increasing sales velocity, and improving deal closures across the industry.
What Is Real Estate CRM Software?
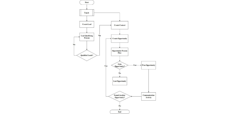
Real Estate CRM Software (Customer Relationship Management Software) is a centralized system designed specifically to manage property inquiries, track buyer interactions, automate communication, and monitor sales performance.
Unlike generic CRMs, real estate-focused systems include:
- Lead source tracking
- Site visit scheduling
- Inventory mapping
- Deal stage management
- Broker tracking
- Commission management
It acts as the operational backbone of modern property sales.
Why Traditional Lead Management Is Failing in 2026
Before CRM adoption, many agencies relied on:
- Excel sheets
- Manual follow-ups
- Unstructured call logs
- Paper-based booking records
This leads to:
- Missed follow-ups
- Duplicate calling
- Lost high-intent leads
- No performance tracking
- Slow response times
In competitive cities like Bangalore, delayed response often means losing a buyer to another developer.
That’s why a modern real estate agency in Bangalore cannot scale without automation.
How Real Estate CRM Software Improves Lead Management
1. Centralized Lead Capture
CRM integrates with:
- Website inquiry forms
- Google Ads
- Facebook & Instagram Ads
- Property portals
- Referral channels
All leads automatically flow into one dashboard.
No manual entry. No lost data.
2. Instant Lead Assignment
CRM systems assign leads automatically to:
- Sales executives
- Channel partners
- Location-specific managers
This ensures faster response — a critical factor in improving conversions.
3. Lead Qualification & Segmentation
Leads can be categorized based on:
- Budget
- Location preference
- Channel partners
- Timeline to purchase
- Investment vs end-use
- Apartment vs plotted development
Accelerating Sales Velocity Through Automation
Task & Reminder System
Sales executives receive alerts for:
- Call-back schedules
- Site visit confirmations
- Documentation follow-up
- Token payment deadlines
This improves accountability and reduces lead leakage.
Real-Time Pipeline Visibility
Managers can track:
- Number of active leads
- Site visits scheduled
- Deals in negotiation
- Closed bookings
- Drop-off reasons
This visibility improves strategic decision-making.
How CRM Improves Deal Closures
CRM as a Competitive Advantage for Bangalore Agencies
Bangalore is one of India’s most dynamic property markets.
A modern real estate agency in Bangalore handles:
- High inquiry volume
- Multiple project portfolios
- NRI clients
- Channel partners
- Fast-moving inventory
Without CRM, managing scale becomes chaotic.
With CRM:
- Teams operate systematically
- Data is centralized
- Performance is measurable
- Revenue forecasting becomes accurate
Technology is no longer optional — it’s essential.
Key Features to Look for in Real Estate CRM Software
When choosing CRM software, look for:
- Lead source integration
- Automated follow-ups
- Mobile app access
- Customizable sales pipeline
- Inventory tracking
- Channel partner module
- Analytics dashboard
- Role-based access control
Scalability is critical for growing agencies and developers.
The Future of Real Estate CRM in 2026 and Beyond
Emerging innovations include:
- AI-based lead scoring
- Predictive conversion analysis
- Automated chatbot integration
- Voice-based CRM entries
- Advanced marketing automation
These tools further accelerate deal cycles and improve ROI.
Final Thoughts
The real estate industry is shifting from manual sales processes to structured, technology-driven systems.
Real Estate CRM Software is no longer a luxury — it is the foundation of scalable growth.
From better lead management to faster sales velocity and improved deal closures, CRM adoption directly impacts revenue.
For any developer or real estate agency in Bangalore, investing in the right CRM solution can mean the difference between average performance and exponential growth.
In 2026, organized data wins.
And organized data starts with CRM.
Add comment